您的位置:首页 >> 新闻动态
安全生产4项强制性新国标公布
发布时间:2018/11/29信息来源:广东金泰达安全科技有限公司
安全生产4项强制性新国标公布
2018年11月19日,国家市场监督管理总局、国家标准化管理委员会批准发布《汽车用制动器衬片》等27项国家标准和2项国家标准修改单。其中,涉及安全生产与应急管理的标准共有四项,分别为:钢结构防火涂料、粉尘防爆安全规程、危险化学品重大危险源辨识、危险化学品生产装置和储存设施风险基准、均为强制性国家标准。
| 序号 | 标准编号 | 标准名称 | 代替标准号 | 实施日期 |
|---|---|---|---|---|
| 1 | GB 3847-2018 | 柴油车污染物排放限值及测量方法(自由加速法及加载减速法) | GB 3847-2005 | 2019-04-01 |
| 2 | GB 5763-2018 | 汽车用制动器衬片 | GB 5763-2008 | 2019-10-01 |
| 3 | GB 12711-2018 | 低、中水平放射性固体废物包安全标准 | GB 12711-1991 | 2019-01-01 |
| 4 | GB 12899-2018 | 手持式金属探测器通用技术规范 | GB 12899-2003 | 2019-12-01 |
| 5 | GB 14907-2018 | 钢结构防火涂料 | GB 14907-2002 | 2019-06-01 |
| 6 | GB 15208.1-2018 | 微剂量X射线安全检查设备 第1部分:通用技术要求 | GB 15208.1-2005 | 2019-12-01 |
| 7 | GB 15208.2-2018 | 微剂量X射线安全检查设备 第2部分:透射式行包安全检查设备 | GB/T 15208.2-2006 | 2019-12-01 |
| 8 | GB 15208.3-2018 | 微剂量X射线安全检查设备 第3部分:透射式货物安全检查设备 |
|
2019-12-01 |
| 9 | GB 15208.4-2018 | 微剂量X射线安全检查设备 第4部分:人体安全检查设备 |
|
2019-12-01 |
| 10 | GB 15208.5-2018 | 微剂量X射线安全检查设备 第5部分:背散射物品安全检查设备 |
|
2019-12-01 |
| 11 | GB 15210-2018 | 通过式金属探测门通用技术规范 | GB 15210-2003 | 2019-12-01 |
| 12 | GB 15577-2018 | 粉尘防爆安全规程 | GB 15577-2007 | 2019-06-01 |
| 13 | GB 17820-2018 | 天然气 | GB 17820-2012 | 2019-06-01 |
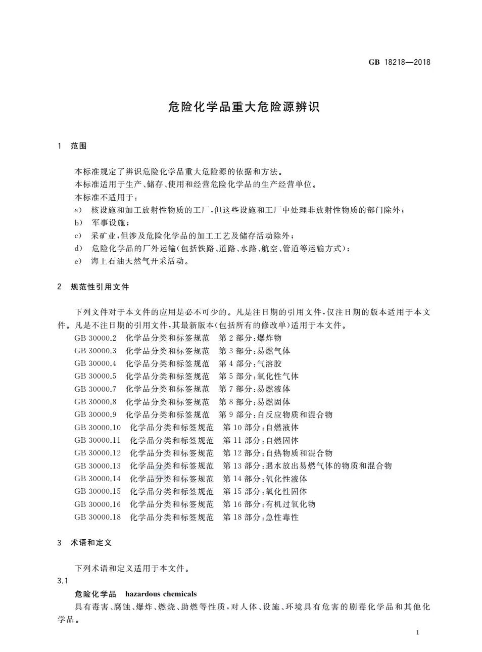
| 14 | GB 18218-2018 | 危险化学品重大危险源辨识 | GB 18218-2009 | 2019-03-01 |
| 15 | GB 18285-2018 | 汽油车污染物排放限值及测量方法(双怠速法及简易工况法) | GB 18285-2005 | 2019-04-01 |
| 16 | GB 36886-2018 | 非道路移动柴油机械排气烟度限值及测量方法 |
|
2018-12-01 |
| 17 | GB 36887-2018 | 合成革单位产品能源消耗限额 |
|
2019-12-01 |
| 18 | GB 36888-2018 | 预拌混凝土单位产品能源消耗限额 |
|
2019-12-01 |
| 19 | GB 36889-2018 | 聚酯涤纶单位产品能源消耗限额 |
|
2019-12-01 |
| 20 | GB 36890-2018 | 日用陶瓷单位产品能源消耗限额 |
|
2019-12-01 |
| 21 | GB 36891-2018 | 莫来石单位产品能源消耗限额 |
|
2019-12-01 |
| 22 | GB 36892-2018 | 刚玉单位产品能源消耗限额 |
|
2019-12-01 |
| 23 | GB 36893-2018 | 空气净化器能效限定值及能效等级 |
|
2019-12-01 |
| 24 | GB 36894-2018 | 危险化学品生产装置和储存设施风险基准 |
|
2019-03-01 |
| 25 | GB 36900.1-2018 | 低、中水平放射性废物高完整性容器-球墨铸铁容器 |
|
2019-01-01 |
| 26 | GB 36900.2-2018 | 低、中水平放射性废物高完整性容器-混凝土容器 |
|
2019-01-01 |
| 27 | GB 36900.3-2018 | 低、中水平放射性废物高完整性容器-交联高密度聚乙烯容器 |
|
2019-01-01 |
| 28 | GB 21256-2013 | 粗钢生产主要工序单位产品能源消耗限额《第1号修改单》 | GB 21256-2007 | 2018-11-19 |
| 29 | GB 175-2007 | 通用硅酸盐水泥《第3号修改单》 | GB 175-1999,GB 1344-1999,GB 12958-1999 | 2019-10-01 |
备注:
GB 3847-2018 《柴油车污染物排放限值及测量方法(自由加速法及加载减速法)》、GB 12711-2018 《低、中水平放射性固体废物包安全标准》、GB 18285-2018《汽油车污染物排放限值及测量方法(双怠速法及简易工况法)》、GB 36886-2018《非道路移动柴油机械排气烟度限值及测量方法》、GB 36900.1-2018《低、中水平放射性废物高完整性容器—球墨铸铁容器》、GB 36900.2-2018《低、中水平放射性废物高完整性容器—混凝土容器》、GB 36900.3-2018《低、中水平放射性废物高完整性容器—交联高密度聚乙烯容器》等7项国家标准由生态环境部、国家市场监督管理总局发布。
这四项国家标准的具体内容
小编已整理好
供大家学习!


